|
-
POSTING RULES

-
Donate yearly (please).
-
Advertise in here!
-
Today's Posts
|
Insert Pics
|

01-12-2016, 06:52 PM
|
|
|
|
Join Date: Sep 2008
Location: Coolidge, AZ
Posts: 339
|
|
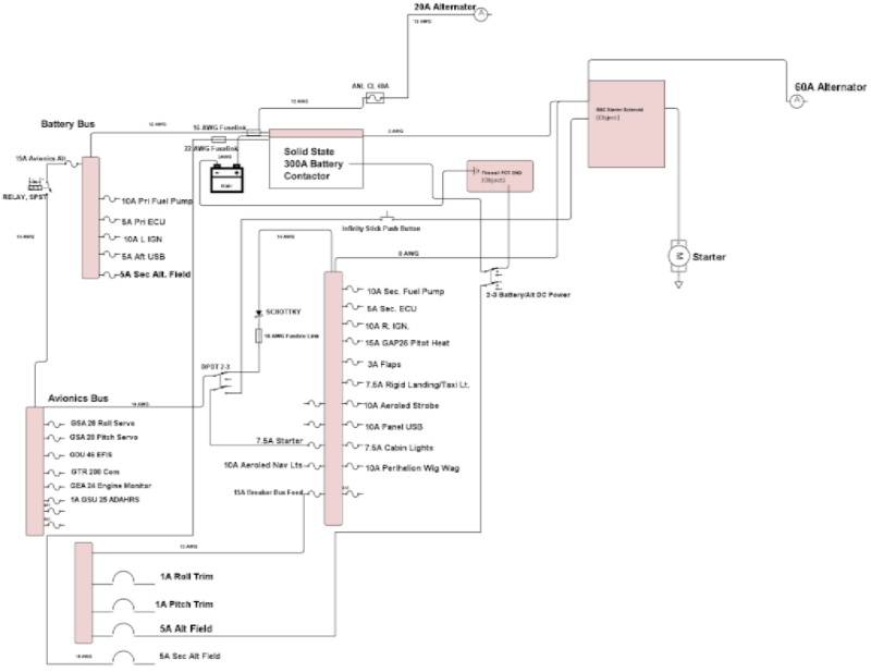
Critique my Electrical System
I'm working on my electrical system design. My plan is to install the EFII system using two alternators and one battery. The primary ECU, injector, fuel pump, and ignition will be powered off the always hot battery bus with the secondary set of the above powered off of the main bus.
I've chosen to install a couple of fusible links in areas where the aeroelectric connection book recommends wire runs 6" or less and I was unable to achieve that. I'm not sure if a run of 2-3 ft would require a fusible link... still scratching my head on that. I haven't completed the diagram quite yet as I haven't decided on which alternator/regulator combo to go with so that portion is left mostly out at this point.
Avionics haven't been purchased yet but I'm leaning towards the Garmin G3x suite of instruments.
Any feedback would be very appreciated.
[IMG]  [/IMG]
Last edited by jump4way : 01-12-2016 at 06:53 PM.
Reason: image
|

01-12-2016, 08:37 PM
|
|
|
|
Join Date: Apr 2008
Location: Riley TWP MI
Posts: 3,068
|
|
Do you have a PDF copy to enable reading the fine print?
__________________
Joe Gores
RV-12 Flying
|

01-12-2016, 08:40 PM
|
|
|
|
Join Date: Apr 2008
Location: Riley TWP MI
Posts: 3,068
|
|
Never mind, I found a better copy of your drawing HERE.
__________________
Joe Gores
RV-12 Flying
|

01-13-2016, 09:12 AM
|
 |
|
|
Join Date: Jan 2005
Location: Victoria, Canada
Posts: 2,247
|
|
Here's my feedback.
I find it difficult to read your schematic, which probably means that it is more complicated than it needs to be.
The most unreliable things in an electrical system (after the alternator) are switches, relays, connectors and contactors. Adding these to 'improve' reliability or increase fault tolerance may not be the best strategy.
__________________
===========
V e r n. ====
=======
RV-9A complete
Harmon Rocket complete
S-21 wings complete
Victoria, BC (Summer)
Chandler, Az (Winter)
Last edited by vlittle : 01-13-2016 at 09:22 AM.
|

01-13-2016, 10:26 AM
|
|
|
|
Join Date: Jul 2014
Location: Madison, WI
Posts: 683
|
|
Out of curiosity, what did you use to create the doc?
__________________
---
RV-9A - started 01/2015, completed 07/19/2018, 500hrs 03/14/2020
RV-10 - started 04/2020
|

01-13-2016, 11:25 AM
|
 |
|
|
Join Date: Jan 2008
Location: Upland, CA
Posts: 286
|
|
electrical system
We always recommend using a two battery setup when you have an electronically dependent engine.
Alternators do not work without a battery attached. If you have a problem with one of the connections to a single battery, this will be a big issue.
The progression of a safe electrical system is:
1. Two batteries, one alternator.
2. Two batteries, two alternators.
You want to have multiple sources to feed your electronics.
In a single battery, two alternator system, the battery becomes the critical item and the weak link of the system.
The simplest way to implement strategy 1 or 2 above is to use our Bus Manager. This is a one box (safe) solution to the power distribution for the entire plane.
Robert Paisley
EFII
|

01-13-2016, 12:26 PM
|
|
|
|
Join Date: Sep 2007
Location: BC
Posts: 1,674
|
|
I don't understand the advantage of a two battery system on a single engine aircraft. The battery is simply a reservoir for electrical power. It requires wiring, switches, contactors etc to intergrate into the electrical system so having two batteries means twice as much infrastructure. The batteries too need to be replaced periodically. Why not have a bigger single battery than two smaller batteries?
It is my understanding that the 8-amp backup alternator (permanent magnet) that mounts to the vacuum pad does not require much if any battery voltage to get it going. That could be the backup (unlimited time duration) for the main alternator, should that fail. Once the aircraft engine is running, the main battery has little to do as the alternators should be supplying all the power needs.
Bevan
__________________
RV7A Flying since 2015
O-360-A1F6 (parallel valve) 180HP
Dual P-mags
Precision F.I. with AP purge valve
Vinyl Wrapped Exterior
Grand Rapids EFIS
Located in western Canada
Last edited by Bevan : 01-13-2016 at 12:28 PM.
|

01-13-2016, 12:48 PM
|
 |
|
|
Join Date: Dec 2007
Location: Dogwood Airpark (VA42)
Posts: 2,587
|
|
Bevan,
There is no element in your airplane electric power distribution as reliable as the battery (assuming you don't take off with it flat). Two smaller batteries in parallel provide the large starting current of one large battery. For casualty conditions two batteries provide independent, and configurable power to the panel.
How you carefully design the distribution will determine if you are successful in having a redundant system that is not prone to single point failure.
There are a lot of ways to achieve the objective. I offer that the two battery single alternator approach is a reasonable compromise between complexity and reliability.
Carl
|

01-13-2016, 02:13 PM
|
 |
|
|
Join Date: Jan 2008
Location: Upland, CA
Posts: 286
|
|
batteries
The batteries don't get connected in parallel.
They are two separate power sources with charge isolation and their own separate wiring.
Alternators put out a rectified AC voltage. This is still an AC voltage. The battery serves as a giant capacitor to smooth out the pulses from the alternator.
There are many ways to lose a battery. Most of which have nothing to do with battery reliability. There are several wire failures that could cause the battery to go off line. The second battery system is the redundant solution to prevent this from becoming a big problem.
Robert
|

01-13-2016, 07:23 PM
|
|
|
|
Join Date: Sep 2008
Location: Coolidge, AZ
Posts: 339
|
|
Thanks for your critique. I can see the two battery solution is a popular one. In my mind, as I was reading through various diagrams, the two battery solutions were more confusing and seemed overly complex.
I'm aware of the option of the Bus Manager. I realize you consider it to have triple redundancy and a protected source of power for the EBUS but I just can't get past the fact that all of that is still in one box. What happens of there is a major failure of some sort inside the box?
The other thing I like about the two alternator plan versus the two battery plan is in the event of an alternator failure with the two battery system, you basically just hit the timer on your remaining battery power and have to get it to the ground before that time runs out. With the secondary alternator, a loss of a primary alternator becomes a non event.
These thoughts aren't offered as an argument, I really do appreciate the criticism that has been offered. I only mention this as an explanation of my thought process.
In response to how I created the doc.. it was drawn up with the online schemer from digikey.com. Shemeit is the name. I wish I could figure out CAD but it seems to be beyond my immediate grasp.
|
Posting Rules
|
You may not post new threads
You may not post replies
You may not post attachments
You may not edit your posts
HTML code is Off
|
|
|
All times are GMT -6. The time now is 07:06 PM.
|